学而思章进高二物理2021年秋季目标A+班课程视频课程
资源分类: 高中物理
浏览热度: (2)
发布时间: 2024-09-07
最近更新: 2024-09-07
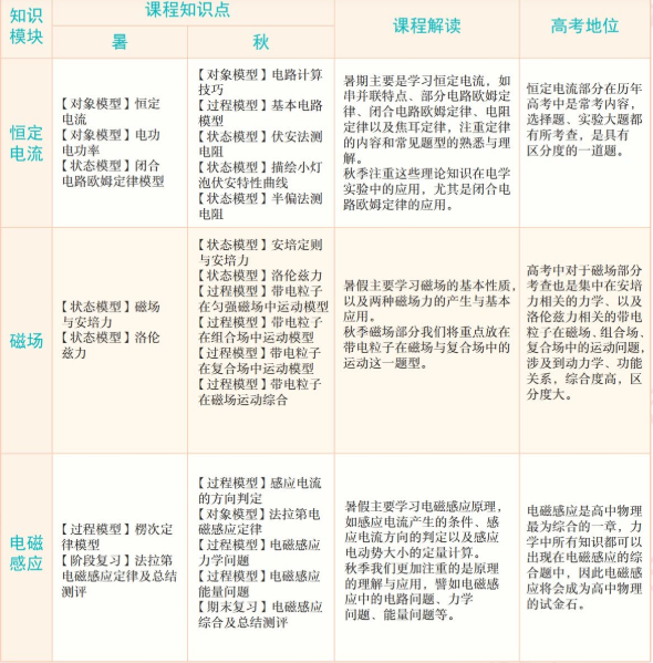
此课件来自学而思网校,章进高二物理2021年秋季目标A+班课程视频课程。此课件主要知识点包括:电路技术技巧、基本电路模型、伏安法测电阻、安培定制与安培力、洛仑磁力、感应电流的方向判定、法拉第电磁感应定律、电磁感应力学问题、电磁感应综合等等视频课程。

声明:本站资源来自会员发布以及互联网公开收集,不代表本站立场,仅限学习交流使用,请遵循相关法律法规,请在下载后24小时内删除。 如有侵权争议、不妥之处请联系本站删除处理! 请用户仔细辨认内容的真实性,避免上当受骗!
-
免费下载或者VIP会员资源能否直接商用?
本站所有资源版权均属于原作者所有,这里所提供资源均只能用于参考学习用,请勿直接商用。若由于商用引起版权纠纷,一切责任均由使用者承担。更多说明请参考 VIP介绍。
-
提示下载完但解压或打开不了?
最常见的情况是下载不完整: 可对比下载完压缩包的与网盘上的容量,若小于网盘提示的容量则是这个原因。这是浏览器下载的bug,建议用百度网盘软件或迅雷下载。 若排除这种情况,可在对应资源底部留言,或联络我们。
-
找不到素材资源介绍文章里的示例图片?
对于会员专享、整站源码、程序插件、网站模板、网页模版等类型的素材,文章内用于介绍的图片通常并不包含在对应可供下载素材包内。这些相关商业图片需另外购买,且本站不负责(也没有办法)找到出处。 同样地一些字体文件也是这种情况,但部分素材会在素材包内有一份字体下载链接清单。
-
付款后无法显示下载地址或者无法查看内容?
如果您已经成功付款但是网站没有弹出成功提示,请联系站长提供付款信息为您处理
-
购买该资源后,可以退款吗?
源码素材属于虚拟商品,具有可复制性,可传播性,一旦授予,不接受任何形式的退款、换货要求。请您在购买获取之前确认好 是您所需要的资源
相关文章
很多同学都觉得物理比较复杂,面对高考不知道怎么复习才有效率,可以下载本课件学习一...
0
0
3
0
【吴海波物理】吴海波高三高考物理二轮总复习22讲
0
0
0
0
#pid159380{background-image:url(\”...
0
0
1
0
如题,物理·2016届高考创新教程人教版百度云百度网盘下载 课程下载:
0
0
0
0