生物课程是非常有趣的,能够体会到大自然的神奇,高考生物主要是要掌握该记住的知识点,同时可以理解其中的奥秘就更加能够得心应手了!
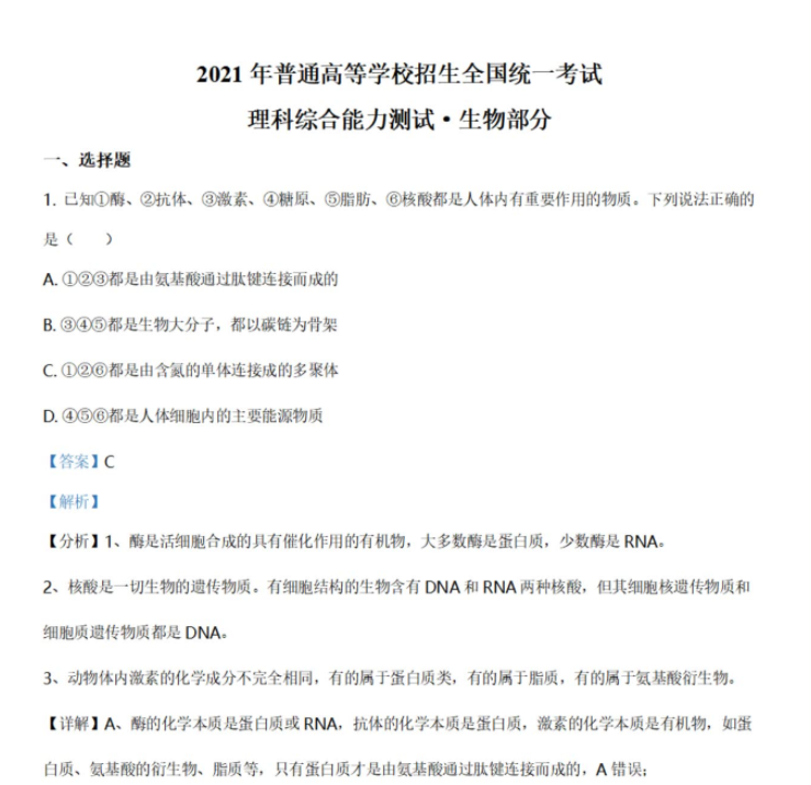
一、选择题1.已知①酶、②抗体、③激素、④糖原、⑤脂肪、⑥核酸都是人体内有重要作用的物质。下列说法正确的是()A.①②③都是由氨基酸通过肽键连接而成的B.③④⑤都是生物大分子,都以碳链为骨架C.①②⑥都是由含氮的单体连接成的多聚体D.④⑤⑥都是人体细胞内的主要能源物质。2.某同学将酵母菌接种在马铃薯培养液中进行实验,不可能得到的结果是()A.该菌在有氧条件下能够繁殖B.该菌在无氧呼吸的过程中无丙酮酸产生C.该菌在无氧条件下能够产生乙醇D.该菌在有氧和无氧条件下都能产生CO2。3.生长素具有促进植物生长等多种生理功能。下列与生长素有关的叙述,错误的是()A.植物生长的“顶端优势”现象可以通过去除顶芽而解除B.顶芽产生的生长素可以运到侧芽附近从而抑制侧芽生长C.生长素可以调节植物体内某些基因的表达从而影响植物生长D.在促进根、茎两种器官生长时,茎是对生长素更敏感的器官。4.人体下丘脑具有内分泌功能,也是一些调节中枢的所在部位。
本课件为2021年高考全国甲卷生物试卷,包含了原卷和答案解析,解析很全面,有需要的同学下载练习,可以对照解析掌握知识点!


